各单位:
因校园停车资源紧缺,为最大限度维护校园交通环境,保障教职工日常通勤需求,经2026年第2次校长办公会议研究通过,定于2026年4月1日起实行新的校园机动车停车证办理方案。
现将办理2026年度校园机动车停车证有关事宜通知如下:
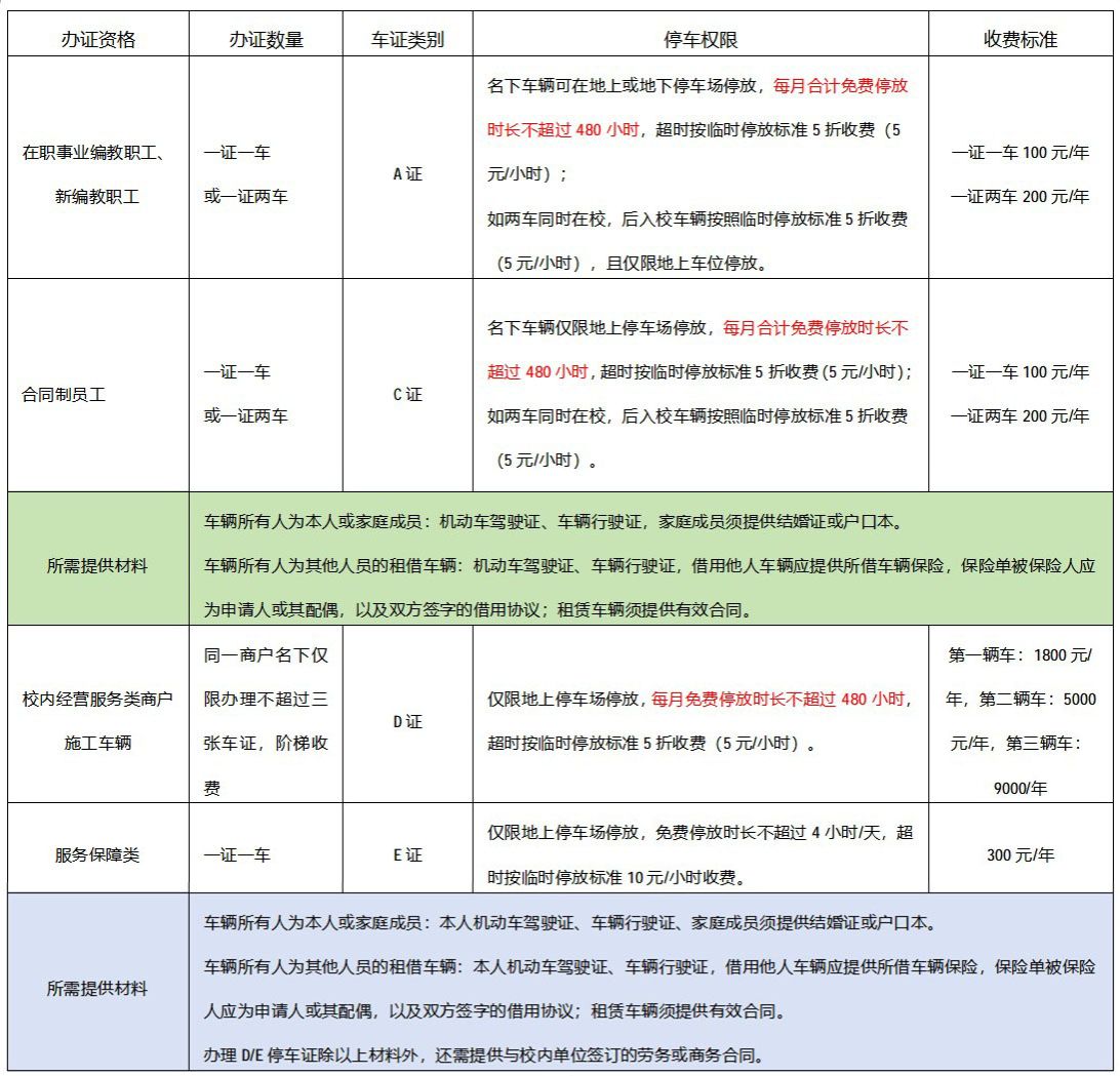
一、校园机动车停车证收费标准及办理要求

备注:
1.7座(不含)以上私家车及黄色牌照机动车不予办理停车证。
2.外聘人员、离退休人员办理F停车证,车辆入校按照临时停放标准5折收费(5元/小时)。
3.学生一律不予办理机动车停车证。
4.外省(市)号牌机动车原则上不予办理停车证,特殊情况需要办理的由所在单位出具证明,经保卫处审核批准后办理。
二、车证续办流程
持有2025年度 A、C类停车证的教职工
方法1:登录公众号“平安北语”→“校园服务”→“教职工停车证办理” →“续办”。
方法2:登录“数字北语”→“办事大厅”→“在职教职员工停车证办理(A、C证)” →“续办”。
方法3:登录“数字北语”→“服务大厅”→ “后勤保卫”→“在职教职员工停车证办理(A、C证)” →“在线办理” →“续办”。
持有2025年度 D、E、F类停车证的人员
请到原代办单位提交续办流程。
三、新办车证或变更车辆信息流程
首次办理车证或变更车辆信息的教职员工请按上述流程登录后选择“新办”或“变更”,并根据《北京语言大学校园机动车停车证收费标准及办理要求》提供相关佐证材料。
四、停车证办理时间和地点
集中办理时间:线上提交续办流程后,请于3月19日—31日工作日期间的上午8:30—11:30,下午14:30—17:00,到综合楼负一层(地下车库入口处)海安公司办公室缴费、领取车证。
非集中办理时间:线上提交续办流程后,请于每周二下午14:30—17:00(寒暑假除外),到综合楼负一层(地下车库入口处)海安公司办公室缴费、领取车证。
五、2025年度停车证有效期截止为2026年3月31日,2026年度停车证有效期为2026年4月1日至2027年3月31日。
六、联系电话:保卫处交通管理科82303129
保卫处
2026年3月18日